您现在的位置是:大小单双赚钱平台 > 经济时评经济时评
利好密集催化!券商龙头股价两周接近翻倍,受益上市公司梳理-大小单双赚钱平台
clz123
2023-08-05
【经济时评】
77208人已围观
消息面上,中国证券登记结算有限责任公司拟自2023年10月起进一步降低股票类业务最低结算备付金缴纳比例,将该比例由现行的16%调降至平均接近13%。股票类业务最低结算备付金缴纳比例调降被视为证券业“定向降准”,华创证券非银徐康团队认为,此次降低结算备付金要求能够一定程度上提升券商资金利用效率。
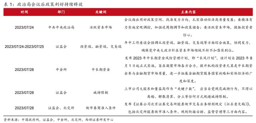
此外,7月24日政治局会议首提“要活跃资本市场,提振投资者信心”;7月27日证监会召集头部券商开会,就活跃资本市场及提振投资者信心征求意见;7月28日中金所发布实施“长风计划”意在吸引中长期资金入市。申万宏源袁豪7月31日研报判断,后续资本市场投融资端改革相关政策预计将加速推出,券商板块催化将至。

西部证券分析师罗钻辉等人7月30日研报指出,通过复盘2012年、2018年及2020年三次券商板块具有明显超额收益的行情,发现三轮行情均受益于利好政策出台促进券商板块估值提升,持续的政策红利堆积驱动板块行情延续。因此,监管政策的反转期是配置券商股的良好时机。
此外,浙商证券梁凤洁5月12日研报预测,三季度可能全面降准,四季度可能降息,且超额储蓄或较难大规模形成消费或进入地产,资本市场或成为超额储蓄的核心外溢方向,增量资金进入市场有望催化券商行情。
业内分析,现阶段来看,行业上主要是与“顺周期”更相关的板块领涨全市场,其中,非银(保险、券商)的弹性已经出现。

从估值来看,罗钻辉等人表示,截至07月28日,申万券商指数估值为1.38xpb,处于过去5/10年39%/22%分位,且从披露的q2公募持仓数据显示,券商板块处于历史低配水平,后续修复空间大。推荐中国银河、国联证券、中信证券、东方证券、广发证券,建议关注华泰证券、中金公司h。

从历史roe数据来看,梁凤洁表示,虽然随着费率下滑与重资本业务的发展,行业roe波动下滑,但2018年证券行业盈利能力触及历史低点后,注册制改革、再融资松绑等行业利好政策频出,roe重回上升通道。长期来看,行业roe有望提升至9%,对应pb有约60%的提升空间。

业绩方面,据媒体统计,截至本周二,上半年业绩预增或增长的券商有16家,包括东吴证券、财通证券、东方证券、中泰证券、财达证券、西南证券、华创云信、国金证券、长城证券、华西证券、西部证券、国海证券、东北证券、光大证券、国元证券和浙商证券。
从单家券商的净利润增幅来看,东方证券增幅较大,预计实现净利润18亿元到20亿元,同比增长178%~209%。与此同时,上半年部分券商也实现了扭亏为盈,包括中原证券、太平洋、湘财股份、国盛金控和哈投股份等。业内人士分析,得益于今年上半年市场回暖,券商自营业务普遍修复反弹,特别是2022年自营业务表现欠佳的公司修复更为明显,业绩普遍获得增长。
根据wind数据,国有券商数量占比为74%,市值占比为78%,和30个申万一级行业相比,国有券商的数量、市值占比分别排名第3、第6,与“中特估”相关度高。梁凤洁建议关注受益于中特估的标的:中信证券,华泰证券、中金公司,以及财富管理、自营业务弹性较高的标的:东方证券、广发证券、东方财富。
相关文章
猜你喜欢
-
弘讯科技: 根据信息披露公平性原则,公司在各期定期报告中披露对应时点的股东信息
经济时评
投资者:截至到2023年11月20日贵公司的股东人数是多少? 弘讯科技董秘:投资者您好,根据信息披露公平性原则,公司在各期定期报告中披露对应时点的股东信息。对于其它时点的股东信息,股东如有查询需求,应当向公司提供持有公司股份以及持股数量的书面证明文件,公司经核...
阅读更多 -
敏芯股份(688286):天健会计师事务所(特殊普通合伙)关于苏州敏芯微电子技术股份有限公司以自筹资金预先投入募投项目及支付发行费用的鉴证报告
商业观察
原标题:敏芯股份:天健会计师事务所(特殊普通合伙)关于苏州敏芯微电子技术股份有限公司以自筹资金预先投入募投项目及支付发行费用的鉴证报告 目 录 一、以自筹资金预先投入募投项目及支付发行费用的鉴证报告…第1—2页二、以自筹资金预先投入募投项目及支付发...
阅读更多 -
罗普斯金:截止12月8日,公司合并普通账户和融资融券信用账户股东总户数为19,357
经济时评
投资者:请问,2023年12月8日收盘,贵司的股东人数是多少?谢谢! 罗普斯金董秘:尊敬的投资者,您好!截止12月8日,公司合并普通账户和融资融券信用账户股东总户数为19,357。感谢关注! 投资者:请问贵公司截止到12月10日股东户数是多少?谢谢 罗普斯金...
阅读更多 -
武汉蓝电上涨5.39%,报32.66元/股
金融实况
12月15日,武汉蓝电盘中上涨5.39%,截至10:21,报32.66元/股,成交2021.88万元,换手率5.25%,总市值18.68亿元。 资料显示,武汉市蓝电电子股份有限公司位于武汉市东湖新技术开发区高新四路28号武汉光谷电子工业园三期7号厂房栋4层01...
阅读更多 -
22交房03 (138786): 中交房地产集团有限公司2022年面向专业投资者公开发行公司债券(第三期)2023年付息公告
商业观察
原标题:22交房03 : 中交房地产集团有限公司2022年面向专业投资者公开发行公司债券(第三期)2023年付息公告 债券代码: 138786.sh 债券简称:22交房03 中交房地产集团有限公司2022年面向专业投资者公 开发行公司债券(第三...
阅读更多